Original Research Article | OPEN ACCESS DOI: 10.23937/2378-3672/1410075

Peripheral Blood NK Cells Display Altered Phenotypic and Functional Properties Following Adoptive In-Fusion of Autologous ex vivo Expanded NK Cells

Xuewen Deng1*, Hiroshi Terunuma1,2, Atsushi Terunuma2, Tsubasa Takane1 and Keisuke Ashiba1

1Biotherapy Institute of Japan, Inc., Koto-ku, Tokyo, Japan

2N2 Clinic Yotsuya, Shinjuku-ku, Tokyo, Japan

Abstract

The adoptive infusion of natural killer (NK) cells is a promising immunotherapy for cancer, viral infections, and aging-associated diseases. Clinical responses have been linked to enhanced cytotoxicity and sustained NK cell persistence in vivo. While preconditioning and/or cytokines support improvement in vivo persistence of infused NK cells. However, the effects of ex vivo expanded natural killer (eNK) cells infusion on peripheral blood NK cells-without these interventions-remain unclear. This study analyzed peripheral blood NK cell phenotypes and functions using flow cytometric analysis and Tarascan VP system in healthy subjects. Results showed that autologous eNK cells infusion transiently increased in NK cell proportions and altered subsets and functions. Notably, CD56bright NK cells significantly increased on day 1, accompanied by upregulated expression of activating receptors (NKG2D, NKp30), cytolytic molecules (perforin, granzyme B), and the degranulation marker CD107. By day 7, CD56dim NK cells increased, with significantly enhanced NK cell activity in peripheral blood. These findings indicate that eNK cells infusion induces transient phenotypic and functional changes in peripheral blood NK cells, enhancing their activity in vivo. This study provides insight into optimizing adoptive NK cell therapies to improve therapeutic efficacy.

Keywords

NK cell, Adoptive cell therapy, Phenotype, Function

Abbreviations

ADCC: Antibody-Dependent Cell-mediated Cytotoxicity; eNK: ex vivo -expanded Natural Killer cell; NK cell: Natural Killer cell; PBMCs: Peripheral Blood Mononuclear Cells

Introduction

Natural killer (NK) cells are innate immune cells that play a pivotal role in eliminating cancer cells, virus-infected cells [1], and senescent cells [2]. The effector functions of NK cells are regulated by a complex array of activating and inhibitory receptors, enabling them to distinguish between healthy and “stressed” cells [2]. Over the past five decades since the discovery [3,4], numerous therapeutic strategies targeting NK cells have been conceived and are currently at various stages, ranging from preclinical investigations to clinical trials. These strategies include cell-based therapies, such as ex vivo -expanded NK (eNK) cells, genetically modified NK cells and chimeric antigen receptor (CAR)-NK cells, as well as monoclonal-antibody-based therapies, including immune checkpoint inhibitors and agents that stimulate their activating receptors [5]. As a result, NK cell therapies have emerged as a promising new approach for conditions with limited treatment options, including cancer [6], viral infections [7], and aging-associated diseases [8]. Autologous NK cell therapy, a longstanding approach, involving the eNK cells to a large quantity with an activated state, followed by their adoptive infusion into the same patient [9,10]. This approach has been evaluated for safety and tolerability, demonstrating promising results in both cancer patients [9,11] and healthy subjects [12,13]. Building on these findings, this therapy has been explored for applications beyond oncology, including COVID-19 [7] and Alzheimer’s disease [5]. However, the persistence of NK cells in the host remains a critical consideration for immunotherapy. While autologous NK cell therapy has been widely applied in clinical practice and has been shown to increase T cells, B cells, and NK cells in peripheral blood [9,13]. Given the variable outcome of autologous NK cell therapy, which has not met expectations, a deeper understanding of the phenotypic and functional properties of NK cells in vivo following the adoptive infusion of eNK cells is imperative. These insights are essential for optimizing treatment intervals and designing effective combination therapies. Our goal is to refine and optimize adoptive NK cell therapies to achieve enhanced therapeutic effectiveness.

Materials and Methods

Subjects

This study was conducted in accordance with the Declaration of Helsinki and was approved by the Ethical Committee of the Biotherapy Institute of Japan, Inc., Japan. The study protocol was thoroughly explained to all nine healthy subjects, and informed consent was obtained from each participant. To ensure safety, all participants’ data were evaluated prior to enrollment. Exclusion criteria were an age < 20 years, acute diseases, chronic infections, autoimmune diseases, smoking, ongoing immunosuppressive therapy, or known malignant tumors.

Study description

All subjects underwent a physical examination and completed a medical questionnaire to assess their health status. A total of 50 mL of peripheral blood was collected for eNK cell preparation, and 10 mL pe-ripheral blood samples were collected at baseline (day 0) and on days 1, 7, and 14 following the adoptive infusion of autologous eNK cells. These samples were used to evaluate the phenotypic and functional changes of NK cells in peripheral blood (Figure 1).

Figure 1: A schematic illustration of the study timeline. View Figure 1

Natural killer cell expansion in vitro and adoptive infusion

NK cell expansion was carried out at the cell processing facility (CPF) of the Biotherapy Institute of Japan, Inc., which is certified under the Pharmaceuticals, Medical Devices, and Other Therapeutic Products Act (PMDA), Japan. Peripheral blood mononuclear cells (PBMCs) were isolated using density gradient centrifugation with Ficoll-Hypaque (Lymphoprep, Nycomed Pharma, Norway) and cultured in vitro using a feeder-cell-free NK cell culture kit (BINKIT®, Biotherapy Institute of Japan, Inc., Japan) [10]. PBMCs were seeded into activator-immobilized flasks at a density of 1-2 × 10 6 cells/mL and incubated at 37°C in a 5% CO 2 incubator for three days. The cells were then transferred to untreated flasks with fresh NK medium. Fresh NK medium was added every 2-3 days, and cells were transferred to large-scale cell culture bags (NIPRO, Japan) to maintain a cell density of approximately 10 6 cells/mL. After about two weeks of culture, the cells were harvested by centrifugation, and quality control tests were conducted using samples from the final cell culture. Sterility was assessed using prepared medium pour plates with tryptone soya agar (Eiken Chemical Co., Ltd., Japan). Endotoxin levels were tested using the Limulus ES-II system (FUJIFILM Wako Pure Chemical Co., Ltd., Japan). Mycoplasma contamination was evaluated with the Cycleave PCR® Mycoplasma Detection Kit (Takarabio, Japan). Cell number and viability were determined using trypan blue staining. The harvested NK cells were resuspended in 70 mL of Lactec® solution containing human serum albumin and were intravenously injected into the subjects. At the end of the infusion, 50 mL of saline solution was used to flush the pipeline of the disposable transfusion set.

Flow cytometric analysis

The surface phenotypes of NK cells in peripheral blood and eNK cells were determined using a CYTOMICS FC 500 flow cytometer equipped with CXP software (Beckman Coulter, CA). The samples of eNK cells were taken from the final cell culture. The monoclonal antibodies used included CD3, CD56, and Vγ9 TCR (Beckman Coulter, CA). To monitor changes in NK cells in peripheral blood following the adoptive infusion of eNK cells, PBMCs were collected from subjects on day 0 (baseline, prior to infusion) and on days 1, 7, and 14 after infusion (Figure 1). The frequencies of NK cells and the CD56 bright and CD56 dim NK cell subsets in the lymphocyte population were determined using FACS. Effector molecules such as NKG2D and NKp30 (BD Bioscience, CA) were analyzed on NK cells and their CD56 bright and CD56 dim subsets. Perforin- and granzyme B-positive cells were identified by staining for CD3 and CD56 surface markers to isolate NK cells and their subsets (CD56 bright and CD56 dim ). The cells were subsequently fixed and permeabilized using the Intraprep kit (Beckman Coulter, CA) and stained with anti-perforin or anti-granzyme B monoclonal antibodies (BD Bioscience, CA). To evaluate degranulation capacity, 10 5 PBMCs were co-cultured with 10 5 K562 cells (effector-to-target ratio = 1:1) in 200 μL of RPMI 1640 medium in V-bottom plates for 4 hours. The culture was performed in the presence of 10 μM/mL monensin (BD Bioscience, CA) and 10 μL of CD107a and CD107b antibodies (BD Bioscience, CA). CD107-positive cells were analyzed within gated NK cells, as well as their CD56 bright and CD56 dim subsets.

Cytotoxicity assay

Fluorochrome cell-mediated killing assays were performed using the Terascan VP System (Minerva Tech, Japan) as described previously [10]. Briefly, K562 target cells were labeled with Calcein-AM solution (Dojindo Laboratories, Japan). A total of 1 × 10 4 K562 target cells were incubated with effector cells at various effector-to-target (E/T) ratios for 2 hours. Cytotoxicity was assessed by measuring the fluorescence intensity of target cells using the Terascan VP system before and after incubation.

Statistical analysis

The significance of differences between groups was assessed using the Friedman test and Wilcoxon signed-rank test with multiple comparison adjustments using the Holm method. A p-value of < 0.05 or < 0.01 was considered statistically significant.

Results

Effect of adoptive infusion of autologous eNK cells on NK cell proportion and subsets in peripheral blood

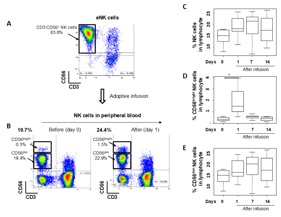
We aimed to determine whether the adoptive infusion of autologous eNK cells alters the proportion and subsets of NK cells in peripheral blood. Nine healthy subjects were enrolled in this study. The characteristics of the subjects and the phenotype of the adoptively infused eNK cells are summarized in table 1. On average, subjects received 3.4 × 10 9 (± 1.7 × 10 9 ) eNK cells, comprising 76.4% (± 17.1%) NK cells, as defined by the CD3 - CD56 + phenotype using FACS analysis. The remaining cell populations included 14.4% (± 14.2%) γδT cells (CD3 + Vγ9 + ) and 9.2% (± 5.8%) αβT cells (CD3 + Vγ9 - ), respectively. The infused eNK cells were enriched with CD3 - CD56 + NK cells and showed heightened CD56 expression (Figure 2A), with the CD56 bright NK cell phenotype representing the major cell population (Table 1). Following adoptive infusion, the overall NK cell proportion and subsets in peripheral blood increased (Figure 2B-2E). Specifically, the proportion of NK cells increased on days 1 and 7, with CD56 bright NK cells showing a significant increase on day 1 (Figure 2D) and CD56 dim NK cells showing a increased tendency on day 7 compared to baseline (day 0) (Figure 2E). The increase in CD56 bright NK cells was particularly pronounced on day 1 (Figure 2B,2D). By day 14, no significant changes were observed.These findings suggest that the adoptive infusion of eNK cells transiently increases the proportion of NK cells and alters their subsets in peripheral blood.

Figure 2: Effects of Adoptive Infusion of Autologous eNK Cells on NK Cell Proportion and Subsets in Peripheral Blood: (A) A representative flow cytometry CD3 vs. CD56 density plot of eNK cells from subjects. The eNK cells were enriched in CD3-CD56+ NK cells and exhibited heightened expression of CD56; (B) Representative flow cytometry CD3 vs. CD56 density plot showing NK cells and their subsets in peripheral blood before (Day 0) and on Day 1 following adoptive infusion of eNK cells. NK cell proportion and subsets increased in peripheral blood after the infusion, with a more pronounced increase in CD56bright NK cells; (C-E) NK cell proportion (C), CD56bright NK cells (D), and CD56dim NK cells (E) in peripheral blood lymphocytes before (Day 0) and on Days 1, 7, and 14 following the infusion in nine healthy subjects. Significant differences are denoted by *p < 0.05 (Wilcoxon signed-rank test adjusted with the Holm method). If not indicated, results are not statistically significant.
Abbreviations: eNK: ex vivo expanded Natural Killer View Figure 2

Table 1: Subjects and adoptively infused cell characteristics. View Table 1

Effect of adoptive infusion of autologous eNK cells on receptor expression on NK cells in peripheral blood

The eNK cells demonstrated heightened expression of activating receptors NKG2D (Figure 3A) and NKp30 (Figure 4A). Following the adoptive infusion of eNK cells, the proportion of NKG2D + CD56 bright NK cells (Figure 3B,3C) and NKp30 + CD56 bright NK cells (Figure 4B,4C) in peripheral blood were significantly increased on day 1 compared to baseline (day 0). Additionally, the mean fluorescence intensity of NKG2D + CD56 bright NK cells (Figure 3D) in peripheral blood were significantly increased on day 1 compared to baseline (day 0), while the mean fluorescence intensity of NKp30 + CD56 bright NK cells showed a marked increasing trend (Figure 4D). By days 7 and 14, these levels showed a decline, trending back toward baseline (day 0). In contrast, the expression of these activating receptors on CD56 dim NK cells was not significantly affected (data not shown). These findings suggest that the adoptive infusion of eNK cells transiently increases the expression of activating receptors on CD56 bright NK cells in peripheral blood.

Figure 3: Adoptive Infusion of Autologous eNK Cells Increases NKG2D Expression on NK Cells in Peripheral Blood: (A) A representative flow cytometry CD56 vs. NKG2D density plot from CD3-CD56+ eNK cells. The eNK cells showed a heightened expression of NKG2D; (B) Representative flow cytometry CD56 vs. NKG2D density plots of NK cells in peripheral blood before (Day 0) and on Day 1 following adoptive infusion. NKG2D expression on CD56bright NK cells was significantly increased after the adoptive infusion; (C-D) The proportion of NKG2D+CD56bright NK cells in peripheral blood NK cells (C) and the mean fluorescence intensity of NKG2D on CD56bright NK cells (D) before (Day 0) and on Days 1, 7, and 14 following the infusion in nine healthy subjects. Significant differences are denoted by *p < 0.05 (Wilcoxon signed-rank test adjusted with the Holm method). If not indicated, results are not statistically significant.
Abbreviations: eNK: ex vivo expanded Natural Killer View Figure 3

Figure 4: Adoptive Infusion of Autologous eNK Cells Enhances NKp30 Expression on NK Cells in Peripheral Blood: (A) A representative flow cytometry CD56 vs. NKp30 density plot of CD3-CD56+ eNK cells, demonstrating heightened expression of NKp30 in eNK cells; (B) Representative flow cytometry CD56 vs. NKp30 density plots of NK cells in peripheral blood before infusion (Day 0) and on Day 1 following adoptive infusion. NKp30 expression on CD56bright NK cells increased significantly after the infusion; (C-D) The proportion of NKp30+CD56bright NK cells among peripheral blood NK cells (C) and the mean fluorescence intensity (MFI) of NKp30 on CD56bright NK cells (D) were analyzed before infusion (Day 0) and on Days 1, 7, and 14 post-infusions in nine healthy subjects. Significant differences are indicated by *p < 0.05 (Wilcoxon signed-rank test adjusted with the Holm method). Where no notation is present, results are not statistically significant.
Abbreviations: eNK: ex vivo expanded Natural Killer View Figure 4

Effect of adoptive infusion of autologous eNK cells on cytolytic molecule expression in NK cells in peripheral blood

The eNK cells exhibited heightened expression of cytolytic molecules, including perforin (Figure 5A) and granzyme B (Figure 6A). Following the adoptive infusion of eNK cells, the proportion of perforin⁺ CD56 bright NK cells (Figure 5B,5C) and granzyme B + CD56 bright NK cells (Figure 6B,6C) in peripheral blood marked increased on day 1 compared to baseline (day 0). By days 7 and 14, these levels declined, returning toward baseline (day 0). In contrast, the expression of these cytolytic molecules on CD56 dim NK cells was not affected (data not shown). These findings suggest that the adoptive infusion of eNK cells transiently increases the expression of cytolytic molecules in CD56 bright NK cells in peripheral blood.

Figure 5: Adoptive Infusion of Autologous eNK Cells Increases Perforin Expression on NK Cells in Peripheral Blood: (A) A representative flow cytometry CD56 vs. perforin density plot of CD3-CD56+ eNK cells; (B) Representative flow cytometry CD56 vs. perforin density plots of NK cells in peripheral blood before infusion (Day 0) and on Day 1 following adoptive infusion. Perforin expression on CD56bright NK cells showed a marked increase tendency after the adoptive infusion; (C) The proportion of perforin+CD56bright NK cells among peripheral blood CD56bright NK cells was analyzed before infusion (Day 0) and on Days 1, 7, and 14 post-infusion in three healthy subjects.
Abbreviations: eNK: ex vivo expanded Natural Killer View Figure 5

Figure 6: Adoptive Infusion of Autologous eNK Cells Increases Granzyme B Expression on NK Cells in Peripheral Blood: (A) A representative flow cytometry CD56 vs. Granzyme B density plot of CD3-CD56+ eNK cells; (B) Representative flow cytometry CD56 vs. Granzyme B density plots of NK cells in peripheral blood before infusion (Day 0) and on Day 1 following adoptive infusion. Granzyme B expression on CD56bright NK cells showed a marked increase tendency after the adoptive infusion; (C) The proportion of Granzyme B+CD56bright NK cells among peripheral blood CD56bright cells was analyzed before infusion (Day 0) and on Days 1, 7, and 14 post-infusion in three healthy subjects.
Abbreviations: eNK: ex vivo expanded Natural Killer View Figure 6

Effect of adoptive infusion of autologous eNK cells on NK cell activity in peripheral blood

The eNK cells exhibited a heightened expression of the degranulation marker CD107 when co-cultured with K562 cells (Figure 7A). Following the adoptive infusion of eNK cells, the proportion of CD107 + CD56 bright NK cells (Figure 7B,7C) in peripheral blood significantly increased on day 1 compared to baseline (day 0). These levels declined, returning toward baseline by days 7 and 14. In contrast, the expression of the degranulation marker on CD56 dim NK cells was not significantly affected (data not shown). Interestingly, NK cell cytotoxicity against K562 cells increased on day 1, though the increase was not statistically significant. However, a significant increase in cytotoxicity was observed on day 7 (Figure 8), with levels subsequently declining toward the baseline on day 14. These findings suggest that the adoptive infusion of eNK cells enhances the activity of NK cells in peripheral blood, albeit transiently.

Figure 7: Adoptive Infusion of Autologous eNK Cells Increases CD107 Expression on NK Cells in Peripheral Blood: (A) A representative flow cytometry CD56 vs. CD107 density plot of CD3-CD56+ eNK cells after 4 hours of co-cultivation with K562 cells, showing heightened expression of CD107 in eNK cells; (B) Representative flow cytometry CD56 vs. CD107 density plots of NK cells in peripheral blood following co-cultivation before infusion (Day 0) and on Day 1 after adoptive infusion. CD107 expression on CD56bright NK cells increased obviously following the infusion; (C) The proportion of CD107+CD56bright NK cells among peripheral blood CD56bright NK cells was analyzed before infusion (Day 0) and on Days 1, 7, and 14 post-infusions in nine healthy subjects. Significant differences are indicated by *p < 0.05 (Wilcoxon signed-rank test adjusted with the Holm method). Where no notation is present, results are not statistically significant.
Abbreviations: eNK: ex vivo expanded Natural Killer View Figure 7

Figure 8: Adoptive Infusion of Autologous eNK Cells Increases the Cytotoxicity of PBMCs. The cytotoxicity of PBMCs against K562 cells was evaluated before infusion (Day 0) and on Days 1, 7, and 14 post-infusions in nine healthy subjects. The cytotoxicity was significantly increased on Day 7 compared to Day 0 (Wilcoxon signed-rank test adjusted with the Holm method). In contrast, results on Days 1 and 14 were not statistically s differences compared to Day 0.
Abbreviations: eNK: ex vivo expanded Natural Killer; PBMCs: Peripheral Blood Mononuclear Cells View Figure 8

Discussion

Over the past decades, there has been a significant breakthrough in T-cell-centered cancer immunotherapy, which focuses on enhancing the immune system's ability to eliminate cancer cells. This approach has joined the ranks of traditional cancer therapies, such as surgery, chemotherapy, radiation, and targeted therapy, and has gained considerable prominence in the field of oncology [14]. NK cells have emerged as a promising therapeutic option. Several approaches utilizing NK cells are currently being evaluated in clinical trials [5], with ongoing exploration of various therapeutic NK cell sources [5]. Autologous NK cell therapy, a longstanding approach, which involves the ex vivo expansion of a patient’s own NK cells, offers practical advantages, including ease of procurement and avoiding challenges related to HLA mismatches. Given the variable outcome of autologous NK cell therapy, which has not met expectations, a deeper understanding of the phenotypic and functional properties of NK cells in vivo following the adoptive infusion of eNK cells is imperative. In this study, we observed that the proportion and subsets of NK cells in peripheral blood were transiently altered following the adoptive infusion of eNK cells, with effects diminishing by day 14 (Figure 2-7). Notably, CD56 bright NK cells were significantly increased on day 1, along with heightened expression of activating receptors (NKG2D, NKp30), cytolytic molecules (perforin, granzyme B), and the degranulation marker CD107. By day 7, CD56 dim NK cells were increased, coinciding with a significant rise in NK cell activity (Figure 8). These insights are essential for optimizing treatment intervals and designing effective combination therapies, such as those incorporating monoclonal antibodies (mAbs). NK cells play a predominant role in antibody-dependent cell-mediated cytotoxicity (ADCC) in humans [15,16]. Moreover, though ADCC, NK cells can coordinate and engage in crosstalk with various immune cells, modulate the adaptive immune response, and contribute to long-term protection [17].

NK cells originate in bone marrow and were discovered 50 years ago [18]. Phenotypically, NK cells are characterized as CD3 - CD56 + and are a heterogeneous subset. The total number of NK cells in humans is estimated to be approximately 2 × 10 10 , with the majority residing in the liver, bone marrow, and blood, where they constitute 10-20% of peripheral lymphocytes [19]. Based on CD56 surface expression, NK cells are classified into two major subsets: CD56 bright and CD56 dim [20]. CD56 bright NK cells are the primary producers of immunoregulatory cytokines and chemokines, while CD56 dim NK cells, which are more cytotoxic, dominate in terms of quantity and have reduced cytokine and chemokine production [20].

A previous study observed that infused NK cells labeled with ¹¹¹In are briefly retained in the lungs before redistributing to various organs, with a preference for the liver, spleen, and bone marrow [21]. This study also reported the transient persistence of infused NK cells in peripheral blood, ranging from less than one day to up to three days post-infusion [21]. Our observation of an increased CD56 bright NK cells on day 1, along with elevated expression of activating receptors (Figure 3B-3D, Figure 4B-4D), cytolytic molecules (Figure 5B,5C, 6B,6C), and degranulation markers (Figure 7B,7C), likely reflects the transient persistence of infused eNK cells (Table 1, Figure 2A-7A) in peripheral blood, consistent with previous findings [21]. Interestingly, we also observed an increased tendency in the proportion of NK cells, particularly CD56 dim NK cells (Figure 2E), as well as a significantly increased NK cell activity (Figure 8) on day 7. Given their greater cytotoxicity compared to CD56 bright NK cells, CD56 dim NK cells likely drive the increased NK cell activity observed on day 7. This suggests that the accumulation of NK cells, especially CD56 dim NK cells, in peripheral blood at least until day 7 post-infusion, may contribute to the immune response and could be particularly effective in eliminating blood-borne metastases, in line with earlier reports [13]. The mechanism underly the accumulation of CD56 dim NK cells in peripheral blood may involve the higher cytokine and chemokine production of adoptively infused eNK cells [10], though this requires further investigation.

This study has several limitations. The sample size of nine participants, coupled with variability in factors such as age, gender, the number and phenotypes of cultured/adoptively infused eNK cells, hindered detailed analysis of these variables’ impact. Additionally, the study was limited to a 14-days observation period and employed restricted techniques. Future research should address these limitations by incorporating longer observation period, larger cohorts, and more comprehensive techniques to better elucidate the dynamics of adoptive NK cell therapy.

Conclusions

In summary, our study demonstrates that the adoptive infusion of autologous eNK cells transiently modifies the phenotypic and functional properties of NK cells in peripheral blood. This therapeutic approach enhances NK cell activity, even in the absence of exogenous cytokines. These findings provide a compelling rationale for optimizing adoptive NK cell therapies, including refining treatment intervals and developing effective combination therapies to enhance their therapeutic efficacy [11,22,23].

Author Contributions

Conceptualization, X.D. and H.T.; experiments, T.T. and K.A.; data analysis, X.D., statistical analysis, A.T.; writing-original draft preparation, X.D.; writing-review and editing, X.D., H.T and A.T. All authors have read and agreed to the published version of the manuscript.

Funding

This research received no external funding.

Institutional review board statement

Ethics approval to conduct this study was obtained from the Ethical Committee of Biotherapy Institute of Japan, Inc. Japan. The approval number is 20-001.

Informed consent statement

Informed consent was obtained from all subjects involved in the study.

Data availability statement

The datasets used and analyzed during the current study are available from the corresponding author on reasonable request.

Acknowledgments

Not applicable.

Conflicts of interest

X.D. and H.T. hold patents for feeder-cell-free NK cell expansion culture technology. X.D., H.T. and A.T. are stockholders of Biotherapy Institution of Japan Inc. (BIJ), a biotech startup company developing NK-cell-based immunotherapy and Mesenchymal Stromal Cell (MSC)-based products, such as adipose MSCs, and MSC-derived conditioned medium (CM) concentrates and extracellular vesicle (EV) isolates (StemSup ® ) for clinical research. X.D., H.T., T.T. and K.A. are employees of BIJ.

References

  1. Björkström NK, Strunz B, Ljunggren HG (2022) Natural killer cells in antiviral immunity. Nat Rev Immunol 22: 112-123.
  2. Antonangeli F, Zingoni A, Soriani A, Santoni A (2019) Senescent cells: Living or dying is a matter of NK cells. J Leukoc Biol 105: 1275-1283.
  3. Herberman RB, Nunn ME, Lavrin DH (1975) Natural cytotoxic reactivity of mouse lymphoid cells against syngeneic acid allogeneic tumors. I. Distribution of reactivity and specificity. Int J Cancer 16: 216-229.
  4. Kiessling R, Klein E, Wigzell H (1975) "Natural" killer cells in the mouse. I. Cytotoxic cells with specificity for mouse moloney leukemia cells. Specificity and distribution according to genotype. Eur J Immunol 5: 112-117.
  5. Vivier E, Rebuffet L, Narni-Mancinelli E, Cornen S, Igarashi RY, et al. (2024) Natural killer cell therapies. Nature 626: 727-736.
  6. Coënon L, Geindreau M, Ghiringhelli F, Villalba M, Bruchard M (2024) Natural Killer cells at the frontline in the fight against cancer. Cell Death Dis 15: 614.
  7. Deng X, Terunuma H, Nieda M (2022) Exploring the utility of NK Cells in COVID-19. Biomedicines 10: 1002.
  8. Deng X, Terunuma H (2024) Adoptive NK cell therapy: A potential revolutionary approach in longevity thera-peutics. Immun Ageing 21: 43.
  9. Terunuma H, Deng X, Nishino N, Watanabe K (2013) NK cell-based autologous immune enhancement therapy (AIET) for cancer. J Stem Cells Regen Med 9: 9-13.
  10. Deng X, Terunuma H, Nieda M, Xiao W, Nicol A (2012) Synergistic cytotoxicity of ex vivo expanded natural killer cells in combination with monoclonal antibody drugs against cancer cells. Int Immunopharmacol 14: 593-605.
  11. Nahi H, Chrobok M, Meinke S, Gran C, Marquardt N, et al. (2022) Autologous NK cells as con-solidation therapy following stem cell transplantation in multiple myeloma. Cell Rep Med 3.
  12. Chelyapov N, Nguyen TT, Gonzalez R (2022) Autologous NK cells propagated and activated ex vivo decrease senescence markers in human PBMCs. Biochem Biophys Rep 32.
  13. Terunuma H, Deng X, Dewan Z, Fujimoto S, Yamamoto N (2008) Potential role of NK cells in the induction of immune responses: Implications for NK cell-based immunotherapy for cancers and viral infections. Int Rev Immunol 27: 93-110.
  14. Ribas A, Wolchok JD (2018) Cancer immunotherapy using checkpoint blockade. Science 359: 1350-1355.
  15. Nigro CL, Macagno M, Sangiolo D, Bertolaccini L, Aglietta M, et al. (2019) NK-mediated anti-body-dependent cell-mediated cytotoxicity in solid tumors: Biological evidence and clinical perspectives. Ann Transl Med 7: 105.
  16. Fantini M, Arlen PM, Tsang KY (2023) Potentiation of natural killer cells to overcome cancer resistance to NK cell-based therapy and to enhance antibody-based immunotherapy. Front Immunol 14.
  17. Michaud HA, Eliaou JF, Lafont V, Bonnefoy N, Gros L (2014) Tumor antigen-targeting monoclonal anti-body-based immunotherapy: Orchestrating combined strategies for the development of long-term anti-tumor immunity. Oncoimmunology 3: e955684.
  18. Lanier LL (2024) Five decades of natural killer cell discovery. J Exp Med 221: e20231222.
  19. Sender R, Weiss Y, Navon Y, Milo I, Azulay N, et al. (2023) The total mass, number, and distribution of immune cells in the human body. Proc Natl Acad Sci U S A 120: e2308511120.
  20. Cooper MA, Fehniger TA, Caligiuri MA (2001) The biology of human natural killer-cell subsets. Trends Immunol 22: 633-640.
  21. Brand JM, Meller B, Von Hof K, Luhm J, Bähre M, et al. (2004) Kinetics and organ distribution of allogeneic natural killer lymphocytes transfused into patients suffering from renal cell carcinoma. Stem Cells Dev 13: 307-314.
  22. Lee SC, Shimasaki N, Lim JSJ, Wong A, Yadav K, et al. (2020) Phase I trial of expanded, Activated autologous NK-cell infusions with trastuzumab in patients with HER2-positive cancers. Clin Cancer Res 26: 4494-4502.
  23. Chiossone L, Vivier E (2022) Bringing natural killer cells to the clinic. J Exp Med 219: e20220830.

Citation

Deng X, Terunuma H, Terunuma A (2025) Peripheral Blood NK Cells Display Altered Phenotypic and Functional Properties Following Adoptive In-Fusion of Autologous ex vivo Expanded NK Cells. Int J Immunol Immunother 12:075. doi.org/10.23937/2378-3672/1410075